首页调用

通知公告 图片新闻 顶部滚动 飘浮图片 清廉山西清廉学校 理论学习
赢博在线手机版(大中国区)VASP6.4采购项目(SDDY-202304) 单一来源征求意见公示 来源: 作者:

一、项目信息

采购人:赢博在线手机版(大中国区)

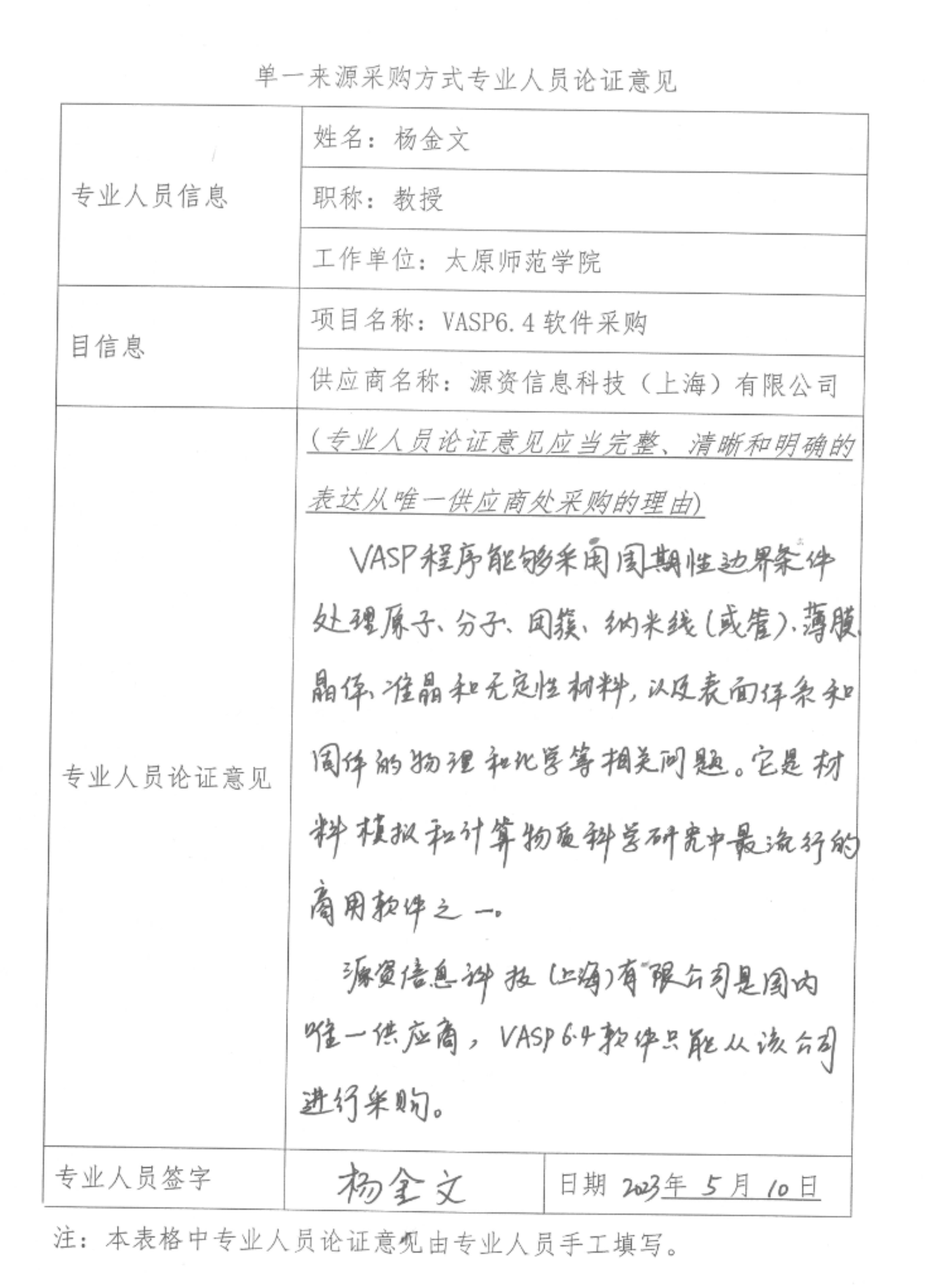
项目名称: VASP6.4软件采购

拟采购的货物或服务的说明:

VASP(Vienna Ab-inito Simulation Package)是维也纳大学Hafner小组开发的进行电子结构计算和量子力学-分子动力学模拟软件包。它是目前材料模拟和计算物质科学研究中最流行的商用软件之一。VASP可基于贋势平面波基组的第一性原理进行密度泛函计算,VASP软件可以研究多种体系,包括金属及其氧化物、半导体、晶体、掺杂体系、纳米材料、分子、团簇、表面体系和界面体系等。软件能够实现大规模高效率并行计算,支持多核多节点并行计算,对核数和节点数均没有限制,支持单用户多用户同时使用,从而提高计算效率。

拟采购的货物或服务的预算金额: 75000

采用单一来源采购方式的原因及说明:

目前,源资信息科技(上海)有限公司为VASP软件在中国地区的软件及售后服务提供商(中国地区授权一家,可提供正规授权函)。因此,申请此项目以单一来源方式采购。

二、拟定供应商信息

名称: 源资信息科技(上海)有限公司 

地址: 上海市长宁区天山路18号701室 

三、公示期限

20230520 20230525公示期限不得少于5个工作日

四、其他补充事宜:

五、联系方式

1.采购人

联 系 人:   

联系地址: 山西省太原市坞城路92号 

联系电话:   0351-7011255   

2.监督部门

联系人: 山西省财政厅政府采购管理处

联系地址: 太原市小店区学府街41号

联系电话: 0351-4123278

附件

1、专业人员论证意见

2、VASP6.4采购项目明细


附件1:

附件2:

采购项目明细

序号

货物名称

数量

单位

预算单价(元)

预算总价(元)

品牌规格型号及配置技术参数

备注

1

VASP6.4软件

1

75000

75000

VASP6.4是维也纳大学Hafner小组开发的进行电子结构计算和量子力学-分子动力学模拟软件包,用于阐明材料微观反应机理与计算材料电子结构性质。VASP6.4独有的PAW贋势,使得平面波基组尺寸非常小,描述每原子50个平面波就能得到可靠结果。计算精度高,速度快。

VASP6.4软件在密度泛函理论框架下,支持多种基于局域密度近似(LDA)与广义梯度近似(GGA)两种方法的混合泛函,版本包括:LDA、GGA-AM05、GGA-PBEsol、GGA-PBE、GGA-rPBE、BLYP泛函。支持meta-GGA泛函,提高对不同体系总能量和原子结构及电子结构计算精度。

VASP6.4软件能够实现大规模的高效率并行计算,对核数和节点数均没有限制,支持单用户多用户同时使用,从而提高计算效率。

国产

合计

75000

2023-05-19
常用链接+

地址:山西省太原市坞城路92号 邮编:030006 联系电话:0351-7010255
Copyright Shanxi University All Rights Reserved 版权所有:赢博在线手机版(大中国区)
非经营性互联网信息服务审批号 (晋)ICP备05000471号 晋公网安备 14010002001555号